共计 433 个字符,预计需要花费 2 分钟才能阅读完成。
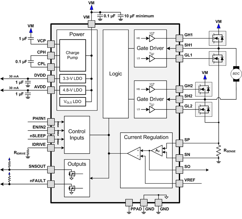
DRV8701 是一款采用 4 个外部 N 通道 MOSFET 的单路 H 桥栅极驱动器,主要用于驱动 12V 至 24V 双向有刷直流电机。
该器件可通过 PH/EN (DRV8701E) 或 PWM (DRV8701P) 接口轻松连接控制器电路。内置的感测放大器能够实现可调节的电流控制。这款栅极驱动器内置有相应的电路,以便能够采用固定关断时间的 PWM 电流斩波来调节绕组电流。
DRV8701 采用 9.5V VGS 栅极驱动电压来驱动高侧和低侧 FET。所有外部 FET 的栅极驱动电流均可通过 IDRIVE 引脚上的单个外部电阻进行配置。
低功耗睡眠模式可将内部电路关断,从而实现极低的静态电流消耗。这种睡眠模式可通过将 nSLEEP 引脚置为低电平来设定。
该器件内置以下保护功能:欠压锁定、电荷泵故障、过流关断、短路保护、前置驱动器故障以及过热保护。故障情况通过 nFAULT 引脚指示。
TI 原介绍网页
https://www.ti.com.cn/product/cn/DRV8701
芯片框图

芯片封装

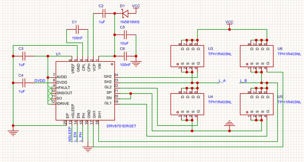
硬件设计参考

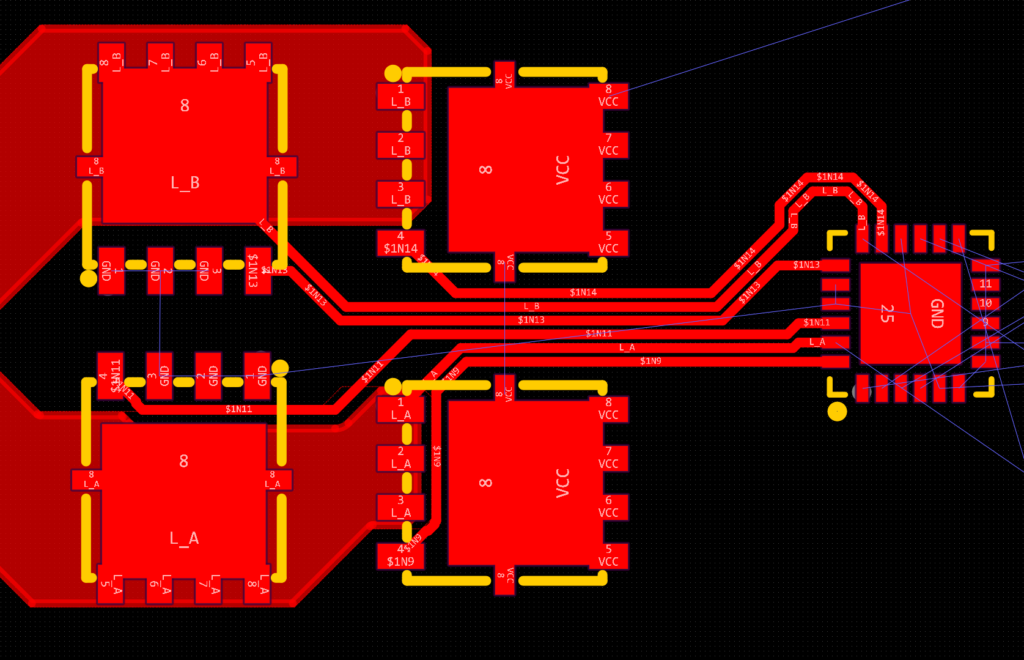
PCB 布局参考

正文完