共计 476 个字符,预计需要花费 2 分钟才能阅读完成。
前段时间看到一个 ESP32-Display 的开发板,小巧好用,硬件部分似乎并不开源,出于练习和验证 wifi 阻抗设计的目的参考设计了以下 PCB。
ESP32 作为一款性价比极高的物联网 MCU,自带 Wi-Fi 和蓝牙功能,非常适合做各类智能显示设备。这款 ESP32-Display 集成了一个带触摸的屏幕排线,能连接 0.96 寸 OLED 屏实现很多游戏死的项目。
原理图设计:
电源部分依旧采用熟悉的 RT9013 这款 LDO 实现 5V 到 3.3V 稳压,搭配两颗 SI2301 和一颗 3904 实现电流防倒灌,这个设计师有电池的所以需要这部分电路。

电池管理部分依旧采用熟知的 TP4065 实现单节锂电池的充电,兼容大小 3mA-600mA 充电电流。采用涓流、恒流、恒压控制,SOT23-5 封装与较少的外部元件数目使得 TP4065 成为便携式 应用的理想选择。

核心部分就是 ESP32-S3 芯片和 wifi 部分的 π 形滤波网络,滤波网络想实现较好的结果需要使用矢量网络分析仪测量史密斯圆等参数找到最合适的滤波参数。

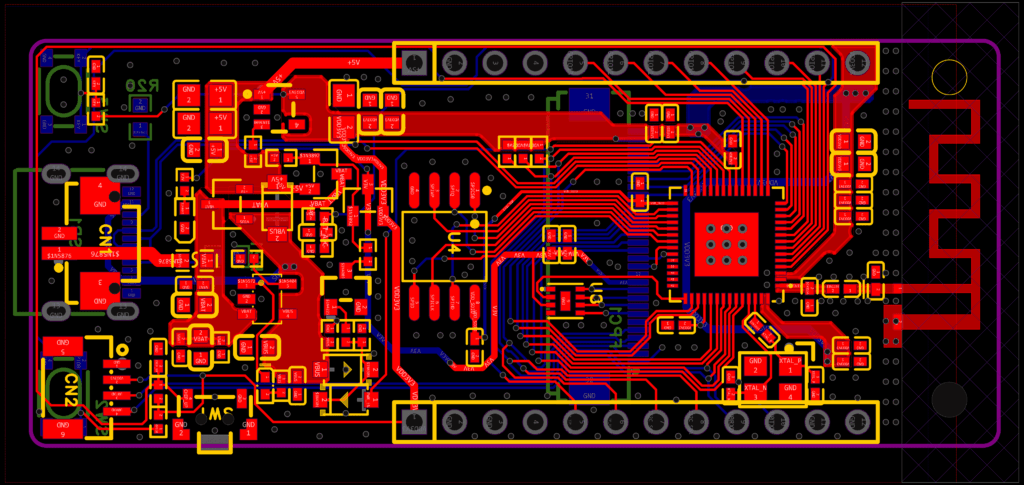
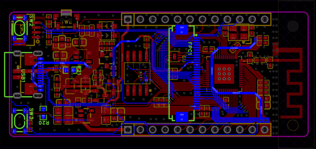
PCB 设计:
这部分没啥好说的,注意信号线阻抗和参考第即可,附两张图。


3D 预览:


开源地址:
正文完